金融动态及债市要闻 (12.16-12.20)
来源: 作者: 更新于:2024年12月20日 19时 阅读:0
一、金融资讯解读
1. 甘肃省2024年度置换存量隐性债务政府债券发行完毕,额度443亿元
据甘肃省财政厅,近期,财政部推出一揽子隐性债务化解政策,11月份下达我省置换存量隐性债务额度443亿元。省财政厅积极落实化债政策,合理分配债券资金,迅速细化债券发行使用计划,于11月28日、12月12日分两批发行再融资专项债券370.6亿元、72.4亿元,期限均为10年,平均利率2.16%,圆满完成发行任务。同时,第一时间调拨债券资金,督促市县加快置换进度,有效缓解当期化债压力、减少利息支出,尽早发挥政策和资金效益。
来源:DM查债通
二、债市要闻
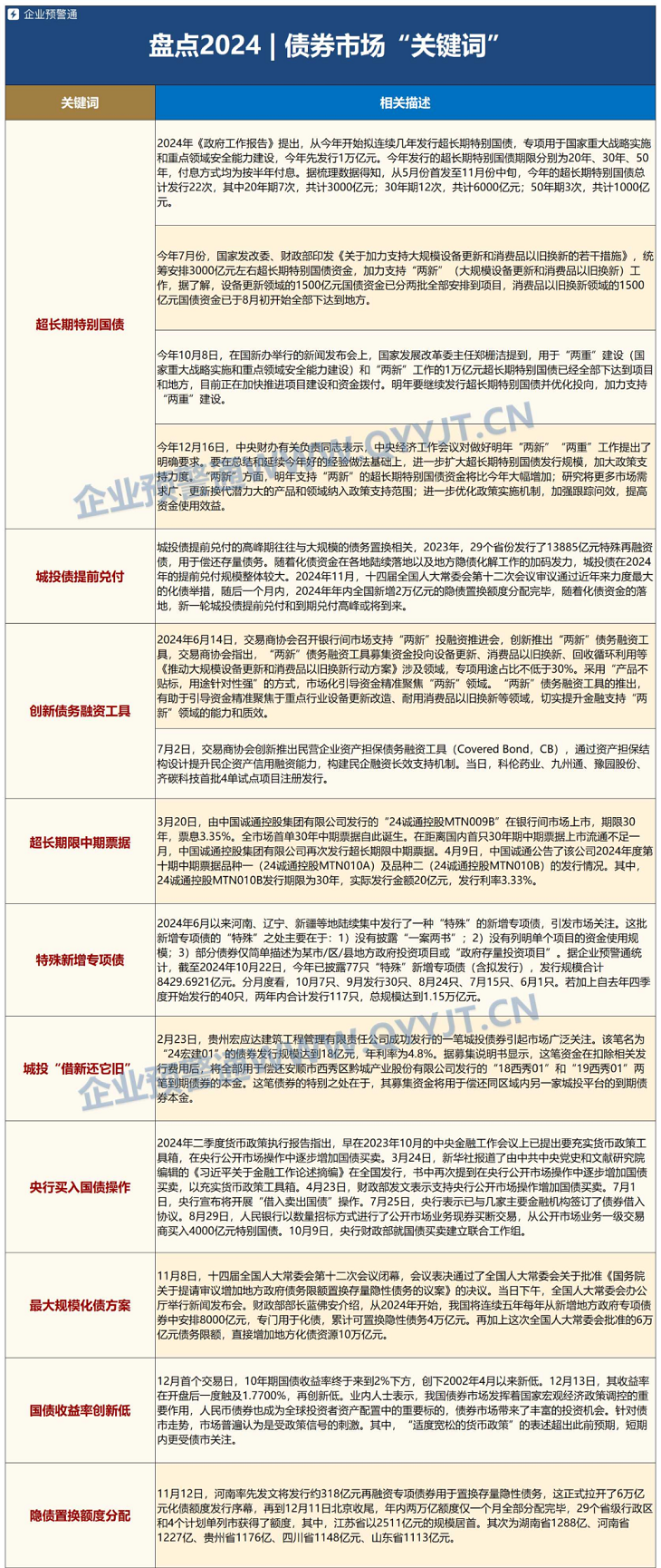
1.2024债券市场关键词:隐债置换、超长期特别国债、创新债务融资工具
2024年,中国债市发展稳步推进,积极财政政策与稳健货币财政为债券牛市提供支撑。年内,最大规模化债方案出台,万亿超长期特别国债落地见效,债务融资工具推陈新……我国债券市场高质量发展持续推进。

来源:企业预警通
三、同业资讯
1.同业机构本周担保业务

来源:Wind


电话:0931-8803399
传真:0931-8803399
邮箱:gsdbjt@163.com
地址:兰州市城关区东岗西路621号长业金座18-21层
甘公网安备 62010202002786号 